1月22日
陜西省人力資源和社會保障廳官網發布
關于調整失業保險待遇標準的通知
內容如下
↓↓↓
▲點擊上圖可查看詳情
各市(區)人力資源和社會保障局、財政局:
根據陜西省人力資源和社會保障廳、陜西省財政廳、國家稅務總局陜西省稅務局《關于印發<陜西省失業保險省級統籌辦法(試行)>的通知》(陜人社發〔2023〕33號)和陜西省人力資源和社會保障廳《關于調整最低工資標準的通知》(陜人社發〔2026〕4號)要求,現就我省失業保險有關待遇標準調整如下:
一、失業保險金標準:一類區2138.4元/月,二類區2025元/月,三類區1926元/月。
二、與失業保險金標準相關的失業保險待遇隨之調整,其中領取失業保險金人員職業培訓參照《關于印發<陜西省就業補助資金管理實施辦法>的通知》(陜財辦社〔2025〕81號)中就業技能培訓補貼政策執行,補貼標準最高不得超過2個月當地失業保險金標準。
三、調整后的失業保險待遇標準從2026年1月1日起執行。
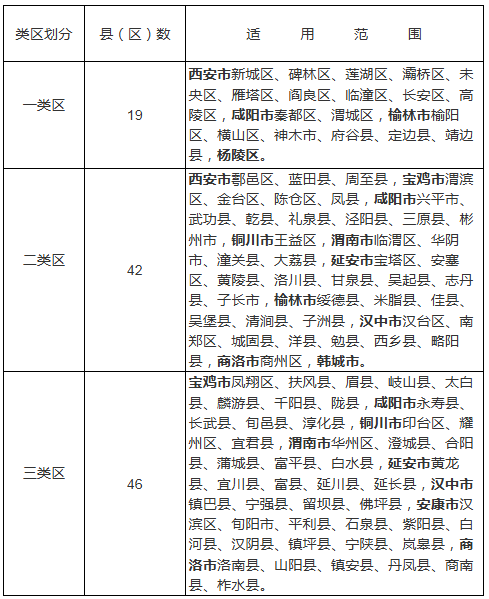
附件:陜西省最低工資標準適用范圍
附件:陜西省最低工資標準適用范圍



